切换城市: 广东 其它

2021年浙江省永康市职业技术学校社会培训招生简章

  2022年05月03日11:52  浙江省永康市职业技术学校(永康五金技师学院) 内容被挡住,点击这里看完整内容



2021年社会培训招生简章


一、报名须知

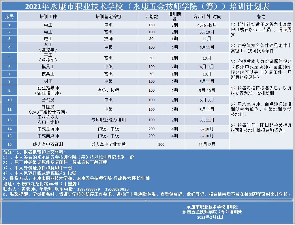
(1)培训计划适用对象为永康籍户口或在永务工人员 ,满18周岁


(2)各等级报名条件详见附件中高级工、技师报考条件


(3)必须凭本人身份证原件报名(校外中式烹调师、面点师预报名时可以先上交复印件,开班后补收原件)


(4)报名资格按报名先后,以资料交齐为准,安排培训


(5)中式烹调师、面点师初级培训以村为单位,中级培训到学校培训。


(6)报名时间:即日起学员携资料可到校培训处报名和咨询。

联系人:黄老师,邹老师

联系电话:


二、培训内容

2021年浙江省永康市职业技术学校社会培训招生简章



三、报名条件

(一)具备以下条件之一者,可申报五级 / 初级工

(1)累计从事本职业或相关职业1工作1 年(含)以上。

(2)本职业或相关职业学徒期满。

(二)具备以下条件之一者,可申报四级 / 中级工

(1)取得本职业或相关职业五级/初级工职业资格证书后,累计从事本职业或相关职业工作4 年(含)以上。

(2)累计从事本职业或相关职业工作6 年(含)以上。(单位证明)

(3)取得技工学校本专业或相关专业毕业证书2年(含尚未取得毕业证书的在校应届毕业生);或取得经评估论证、以中级技能为培养目标的中等及以上职业学校本专业或相关专业毕业证书3年(含尚未取得毕业证书的在校应届毕业生)。

(三)具备以下条件之一者,可申报三级 / 高级工

(1)取得本职业或相关职业四级/中级工职业资格证书后,累计从事本职业或相关职业工作5 年(含)以上。

(2)取得本职业或相关职业四级/中级工职业资格证书,并具有高级技工学校、技师学院毕业证书(含尚未取得毕业证书的在校应届毕业生);或取得本职业或相关职业四级/中级工职业资格证书,并具有经评估论证、以高级技能为培养目标的高等职业学校本专业或相关专业毕业证书(含尚未取得毕业证书的在校应届毕业生)。

(3)具有大专及以上本专业或相关专业毕业证书,并取得本职业或相关职业四级/中级工职业资格证书后,累计从事本职业或相关职业工作2 年(含)以上。

(四)具备以下条件之一者,可申报二级 / 技师

(1)取得本职业或相关职业三级/高级工职业资格证书后,累计从事本职业或相关职业工作4 年(含)以上。

(2)取得本职业或相关职业三级/高级工职业资格证书的高级技工学校、技师学院毕业生,累计从事本职业或相关职业工作3 年(含)以上;或取得本职业或相关职业预备技师证书的技师学院毕业生,累计从事本职业或相关职业工作2 年(含)以上。





来源 |培训处

编辑 |邹 鹏

责编 | 傅桂香

审核 | 马林刚 黄挺


2021年浙江省永康市职业技术学校社会培训招生简章(2)

原标题:2021年浙江省永康市职业技术学校社会培训招生简章


培训 招生信息
手机版:2021年浙江省永康市职业技术学校社会培训招生简章
-新文章
相关学校
技校专业
问答